Contoh Soal Algoritma dan Flowchart Beserta Jawabannya

Hello Sobat Ilyas, pada kesempatan kali ini kita akan membahas beberapa contoh soal algoritma dan flowchart beserta jawabannya. Sebelum kita memulai, mari kita bahas terlebih dahulu apa itu algoritma dan flowchart.

Pengertian Algoritma

Algoritma adalah urutan langkah-langkah logis dan sistematis untuk menyelesaikan sebuah masalah atau tugas. Dalam pemrograman, algoritma sangat penting karena menjadi dasar dalam penulisan kode program. Algoritma dapat ditulis dalam bentuk pseudocode atau dalam bahasa pemrograman tertentu.

Pengertian Flowchart

Flowchart adalah diagram yang digunakan untuk merepresentasikan algoritma atau urutan langkah-langkah dalam menyelesaikan sebuah masalah. Flowchart menggunakan simbol-simbol dan panah untuk menggambarkan alur kerja dari sebuah program atau proses.

Contoh Soal Algoritma dan Flowchart

Berikut ini beberapa contoh soal algoritma dan flowchart beserta jawabannya:

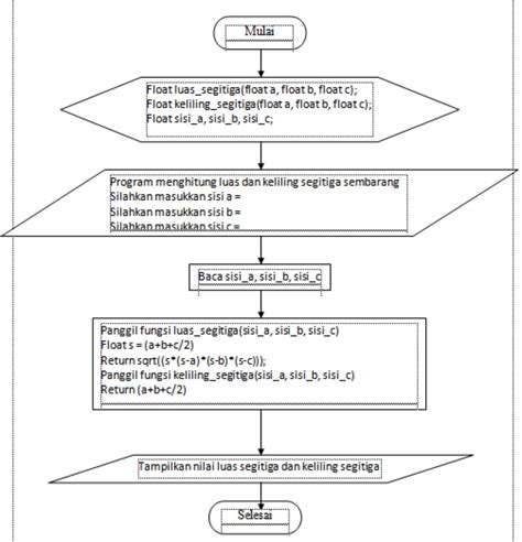
1. Menghitung Luas Segitiga

Buatlah algoritma dan flowchart untuk menghitung luas segitiga dengan menggunakan rumus L = 1/2 x a x t.

Jawaban:

Algoritma:

1. Masukkan nilai alas segitiga (a)2. Masukkan nilai tinggi segitiga (t)3. Hitung luas segitiga dengan rumus L = 1/2 x a x t4. Tampilkan luas segitiga

2. Menentukan Bilangan Terbesar

Buatlah algoritma dan flowchart untuk menentukan bilangan terbesar dari tiga bilangan yang diinputkan.

Jawaban:

Algoritma:

1. Masukkan bilangan pertama (a)2. Masukkan bilangan kedua (b)3. Masukkan bilangan ketiga (c)4. Jika a > b dan a > c, maka tampilkan a sebagai bilangan terbesar5. Jika b > a dan b > c, maka tampilkan b sebagai bilangan terbesar6. Jika c > a dan c > b, maka tampilkan c sebagai bilangan terbesar

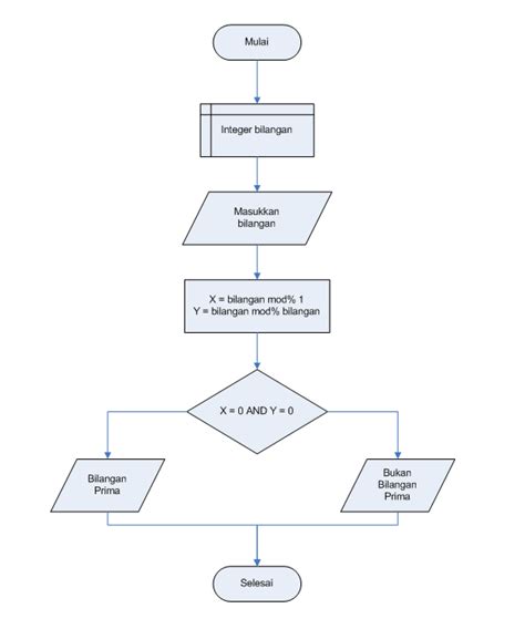
3. Menentukan Bilangan Prima

Buatlah algoritma dan flowchart untuk menentukan apakah sebuah bilangan merupakan bilangan prima atau bukan.

Jawaban:

Algoritma:

1. Masukkan sebuah bilangan (n)2. Jika n <= 1, maka tampilkan n bukan bilangan prima3. Untuk setiap bilangan i dari 2 sampai n-1, lakukan langkah-langkah berikut:a. Jika n mod i = 0, maka tampilkan n bukan bilangan prima4. Jika langkah 3 tidak membuahkan hasil, maka tampilkan n sebagai bilangan prima

4. Menghitung Faktorial

Buatlah algoritma dan flowchart untuk menghitung faktorial dari sebuah bilangan.

Jawaban:

Algoritma:

1. Masukkan sebuah bilangan (n)2. Inisialisasi variabel faktorial dengan nilai 13. Untuk setiap bilangan i dari 1 sampai n, lakukan langkah-langkah berikut:a. Kalikan faktorial dengan i4. Tampilkan hasil faktorial

Kesimpulan

Dalam pemrograman, algoritma dan flowchart sangat penting untuk menyelesaikan sebuah masalah atau tugas. Dalam artikel ini, kita telah membahas beberapa contoh soal algoritma dan flowchart beserta jawabannya. Semoga artikel ini bermanfaat bagi Sobat Ilyas dalam mempelajari pemrograman. Sampai jumpa kembali di artikel menarik lainnya!